前の画像
次の画像
記事へ
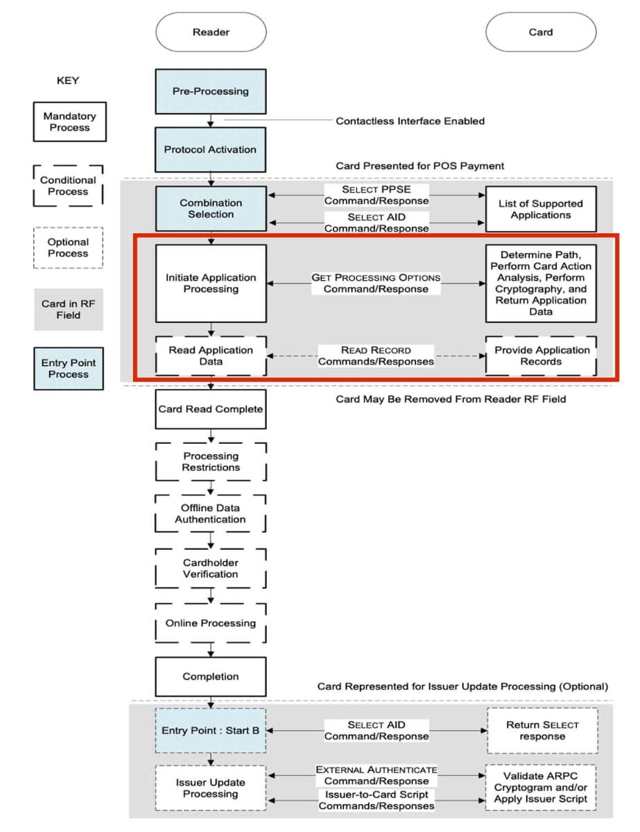
非接触決済(タッチ決済)における処理の流れ(出典:EMVCo)
鈴木淳也のPay Attention
「クレカを止めても不正利用が止まらない」のメカニズム
2024年7月31日