ふるさと納税、返礼割合3割超の25団体を総務省が公開
(2/2)
前の画像
(2/2)
記事へ
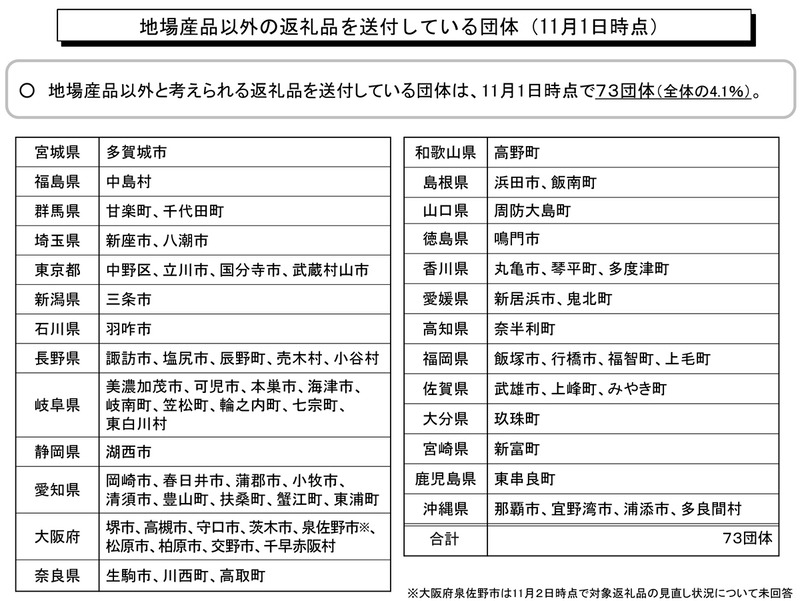
地場産品以外の返礼品を送付している団体
前の画像
(2/2)
記事へ
関連記事
ふるさと納税制度見直しへ。総務省が返礼品競争に警鐘
2018年9月12日
ふるさと納税、東京都は実施せず
2019年4月11日